富士貼片機FUJINXT如何維修?
發布時間:2019-06-04 14:33:26 分類: 新聞中心 瀏覽量:3258
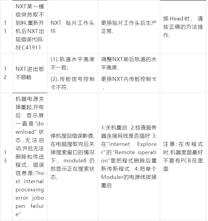
富士貼片機FUJI-NXT系列,向來是市場最熱門的貼片機之一,關于常規的維修方案,本次特邀托普科工程師與文案人員整理匯總了一篇滿滿的干貨。






深圳市托普科實業有限公司專注為電子制造商提供如下SMT設備:
INOTIS印刷機、MPM印刷機、Koh Young SPI
美陸AOI、Vitronics Soltec回流焊、MIRTEC AOI
等整條SMT生產線設備,以及零配件、服務和解決方案。